ПОМОГИТЕЕЕ!!!!!!!!!!!!!!!!!!!!!!!!!Для каждого натурального n вычислить значение суммы
Приложения:

Ответы
Ответ дал:
0
Ответ:
1 .....................
Пошаговое объяснение:
Приложения:

Ответ дал:
0
Ответ:
1
Пошаговое объяснение:
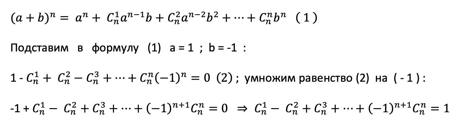
Воспользуемся формулой
(бином Ньютона), подставив a=1; b=-1:
Напомним, что В частности,
Вас заинтересует
2 года назад
2 года назад
2 года назад
7 лет назад
7 лет назад
9 лет назад