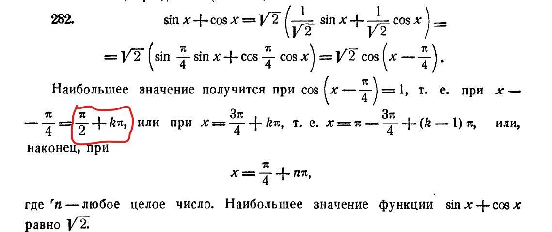
При каких значения Х выржение имеет наибольшее значение (тригонометрия)?
На втором скриншоте показано решение. Подскажите пожалуйста, откуда взялось то что выделено красным? У меня были догадки что 1 заменили на pi/2 + pi*k, но cos равен 1 при k*pi же. Могу ошибаться и это вообще не связано. В общем подскажите
А также поясните пожалуйста то что идет после красного выделения. Откуда взялось равенство x = pi - 3pi/4 + (k - 1)pi
Приложения:


Alexandr130398:
ну камон чел. Тут решается уравнение cos(x-п/4)=1. Когда косинус равен 1? Когда угол находится в верхней и нижней точки окружности, то есть когда угол равен п/2 + пк
Ответы
Ответ дал:
1
Відповідь: При x = π/4 + 2πn , nЄ Z .
Пояснення:
282 . Наведене розв'язання , починаючи від позначеного
червоним , помилкове . Потрібно так : . . . cos( x - π/4 ) = 1 ;
x - π/4 = 2πn , nЄ Z ;
x = π/4 + 2πn , nЄ Z . Легко перевірити , що при таких значеннях
х даний вираз набуває найбільшого значення √2 .
Вас заинтересует
2 года назад
2 года назад
2 года назад
2 года назад
7 лет назад
9 лет назад