помогите да 40 балов очень вас прошу

Приложения:

Ответы

Ответ дал: Аноним
3

Ответ:

#1

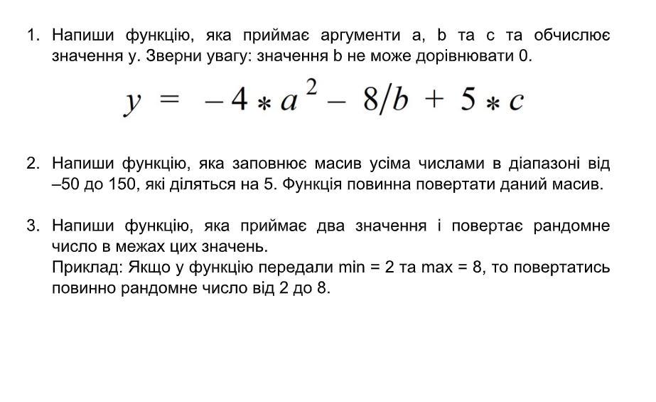
a=int(input())

b=int(input())

c=int(input())

if b != 0:

 y=(-4)*(a**2)-(8/b)+(5*c)

 print(y)

#2

x=[]

for i in range(-50,151):

 if i % 5 == 0:

   x.append(i)

print(x)

#3

import random

z=[]

x=int(input("min="))

y=int(input("max="))

for i in range(x,y+1):

 z.append(i)

print("Random:",random.choice(z))

Вас заинтересует