• Предмет: Математика
  • Автор: angelina080611
  • Вопрос задан 3 года назад

2 вопрос пожалуйста
Даю 45 балов

Приложения:

Ответы

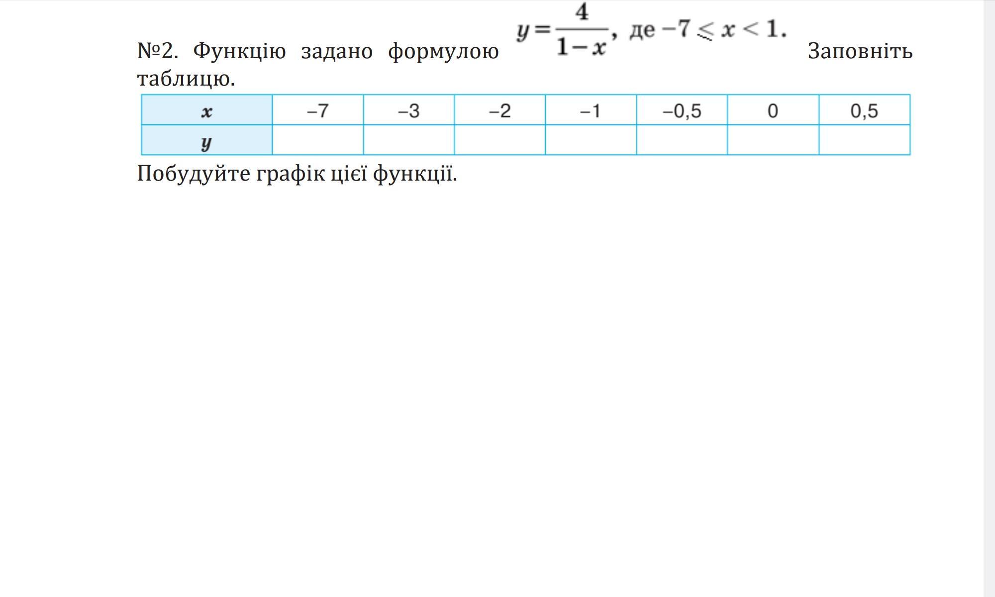
Ответ дал: AsunaSan2005
1

Х= -7, значит y=4/8=5

X=-3, значит y=4/4=1

X= -2, значит y=4/3=1,3

X= -1, значит y=4/2=2

X= -0.5, значит y=4/1,5=2,6

x= 0, значит y=4/1=4

x=0,5 значит y=4/0.5=8

Вас заинтересует