• Предмет: Алгебра
  • Автор: aaxmmedov
  • Вопрос задан 3 года назад

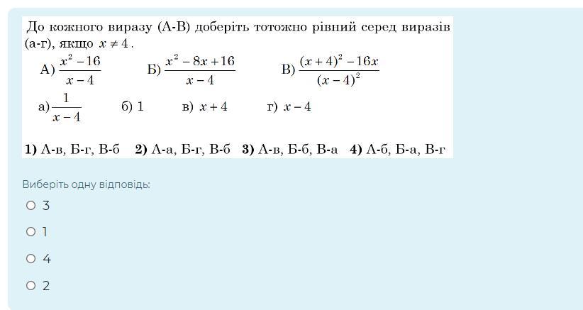
помогите пожалуйста даю 100 балов

Приложения:

Ответы

Ответ дал: manyny06
0

Ответ:

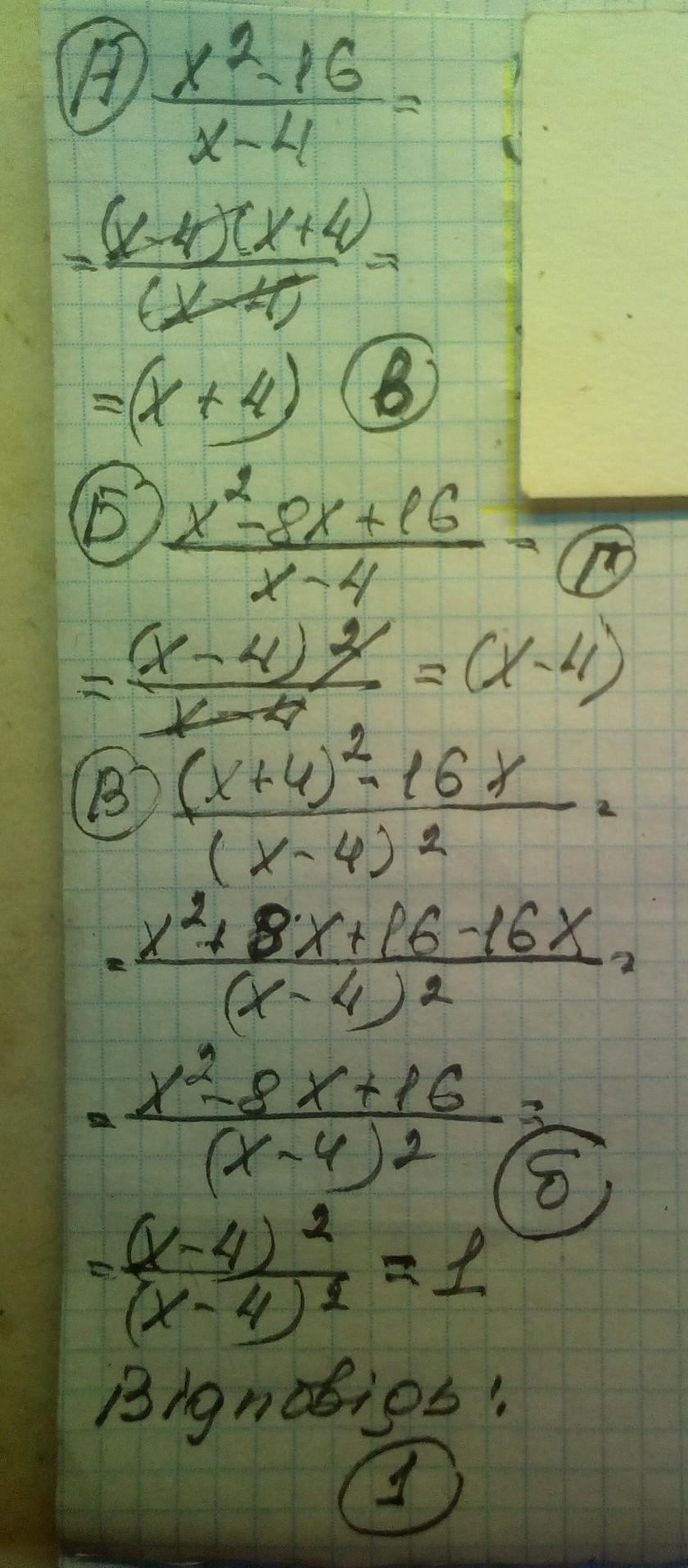
решение смотри на фотографии

Приложения:

aaxmmedov: Спасибо!
Ответ дал: e4618285
0

ответ будет на этот вопрос=1

Вас заинтересует