• Предмет: Физика
  • Автор: SmokyWizard654
  • Вопрос задан 3 года назад

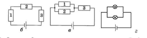
Для схеми б попереднього завдання визначте загальний опір, якщо опір кожного резистора 2 Ом.
Для схеми г визначте загальний опір, якщо опір кожного резистора 4 Ом.
Обчисліть загальний опір для схеми в, якщо опір кожного резистора 6 Ом.

Приложения:

Ответы

Ответ дал: 555ai555
0

Ответ:

Объяснение:

Б

Rob = R*3 = 2*3 = 6 Ом

В

Rоб = (R/2) + R = (6/2) + 6 = 9 Ом

Г

Rоб = R / 2 = 4/2 = 2 Ом

Вас заинтересует