• Предмет: Алгебра
  • Автор: pxmwgrh4qn
  • Вопрос задан 3 года назад

Помогите пожалуйста даю 10 баллов

Приложения:

Ответы

Ответ дал: Otly4nik
1

Ответ:

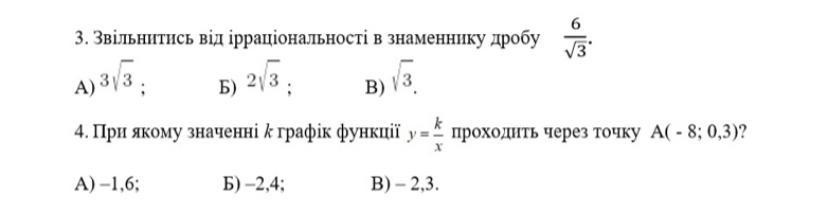
1)Б

2)Б

Объяснение:

\frac{6}{\sqrt{3} }      *\sqrt{3}

\frac{6\sqrt{3} }{3} = 2\sqrt{3}

0,3 = \frac{k}{(-8)}

k = 0,3*(-8)\\k = -2,4


pxmwgrh4qn: Топ
Вас заинтересует