• Предмет: Физика
  • Автор: Ivans2005
  • Вопрос задан 3 года назад

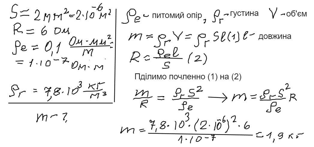
визначити масу залізного дроту , площа поперечного перерізу якого 2 мм^2, а опір 6 ом. питомний опір заліза 0,10 ом×мм^2/м

Ответы

Ответ дал: Cohendd
1

Дано: плотность р1(ро)=0,1 Ом*мм²/м; S=2 мм²; R=6 Ом; m - ?

-----

R=p1*L/S; RS=p1*L; L=RS/p1

L=6*2/0,1=120 м  -  длина провода

-----

m=p2*V=p2*L*S=    (р2=7800 кг/м³)

7800 кг/м³ * 120 м * (2/10⁶) м²=78*24/10³=1,872 кг≈1,9 кг  -  это ответ.

---------------------------------------------------

р1 - удельное сопротивление (ро)

р2 - плотность (ро). Буквы одинаковые. Не путайте.

1 м=1000 мм

1 м²=1000 000 мм²

1 мм²=1/1000 000 м²=1/10⁶ м².

Ответ дал: zybkov1950
1

Відповідь: ≈ 1,9 кг

Пояснення:

Приложения:
Вас заинтересует