Ответы
Ответ:
1. См. рис.
2. ;
;
Объяснение:
1. Начертим два неколлинеарных вектора , они не лежат на одной прямой или на параллельных прямых.
а) построим вектор равный :
Вектор будет равен трети вектора
, а вектор
будет равен
, но направлен в противоположную сторону.
Вектор в два раза длиннее вектора
.
Сложим вектора по правилу треугольника и получим искомый вектор :.
б) построим вектор равный :
Вектор втрое длиннее вектора
, а вектор
равен вектору
и направлен в противоположную сторону.
Сложим вектора по правилу треугольника и получим искомый вектор .
2. Дано: ABCD - квадрат;
Р ∈ CD; CP = PD.
AC ∩ BD = O
Выразить векторы через
.
1)
Параллельно перенесем вектор к концу
.
Тогда будет равен
.
- В квадрате диагонали точкой пересечения делятся пополам.
⇒
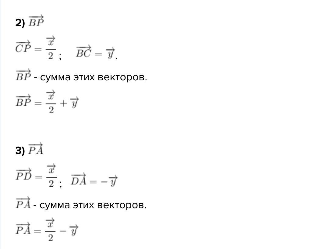
2)
;
.
- сумма этих векторов.
3)
;
- сумма этих векторов.




