• Предмет: Математика
  • Автор: ikatusshaa
  • Вопрос задан 3 года назад

СРОЧНО❗️❗️❗️❗️❗️❗️❗️​

Приложения:

Ответы

Ответ дал: TanomiU
1

Ответ:

Пошаговое объяснение:

1. Область значений ф-ии - это множество всех значения,  которые может принимать х.

В данном случае, знаменатель не может быть = 0,т.е.

2 - |x| ≠ 0

2 ≠ |x|

x ≠ ± 2

D(y) = (-∞; - 2)∪ (-2; 2)∪(2; + ∞)

2. Функция f(x) называется парной (четной) функцией, если для любого x из области определения выполняется равенство
f(х) = f (-х)

Функция f(x) называется непарной (нечетной) функцией, если для любого x из области определения выполняется равенство

f (-x) = - f(x).
у = х⁴ - х² = х²(х² - 1)

составим табл.

х   -2     -1    0  1    2    
у    12    0    0   0   12    

посчитаем ещё, чему равен у при х = ±0,8;  ±0,5 и пр.

Видно, что ф-я четная (парная)  у(х) = у(-х) ( прикрепл. файл)

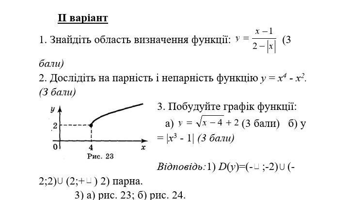
3. 3а - рис. 1.png, 3б) - рис.2.jpg

Приложения:
Вас заинтересует