• Предмет: Алгебра
  • Автор: robinsons2919
  • Вопрос задан 3 года назад

помогите пожалуйста решить

Приложения:

Ответы

Ответ дал: bavaevgleb
1

Ответ: m - 6n/8m + 48n и a + b/a - b

Объяснение:

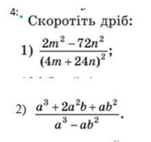
1) 2m^2 - 72n^2/(4m + 24n)^2 = 2(m^2 - 36n^2)/(4(m + 6n))^2 = 2(m-6n)*(m + 6n)/4^2*(m + 6n)^2 = 2(m - 6n)/16(m + 6n) = m - 6n/8(m + 6n) = m - 6n/8m + 48n

2)a^3 + 2a^2b + ab^2/a^3 - ab^2 = a*(a^2 +2ab + b^2)/a*(a^2 - b^2) = (a + b)^2/(a - b)*(a + b) = a + b/a - b

Надеюсь помог))).


robinsons2919: спасибо огромное
bavaevgleb: Не за что бро.
Вас заинтересует