• Предмет: Алгебра
  • Автор: Dasha12346
  • Вопрос задан 11 лет назад

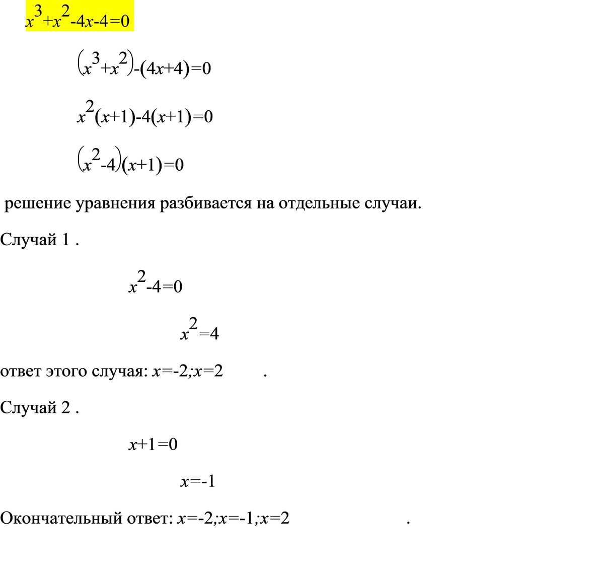
х^3+x^2-4x-4=0

решить!!

Ответы

Ответ дал: tioma12
0

раскладывается на множетели группировкой.
x3+x^2-4x-4=x(x^2-4)+(x^2-4)=(x+1)(x^2-4)
отсюда
x=2;-2;-1 

Ответ дал: triolana
0

файл

======================= 

Приложения:
Вас заинтересует