• Предмет: Физика
  • Автор: halfik
  • Вопрос задан 11 лет назад

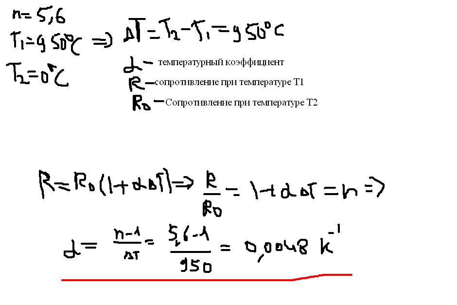
Сопротивление нити лампы при 950C(градусов) в 5,6 раза больше,чем при 0 С(градусов).Определить температурный коэффициент сопротивления материала ,из которого изготовлена нить.

Ответы

Ответ дал: КатяЯскевич
0
Вот собственно решение!
Приложения:
Вас заинтересует