• Предмет: Математика
  • Автор: Аноним
  • Вопрос задан 3 года назад

Здравствуйте! Попрошу решить задачу с номером 3

Приложения:

Ответы

Ответ дал: dtnth
0

Ответ:

-\frac{1}{8}

Пошаговое объяснение:

cos\frac{\pi}{7}cos\frac{2\pi}{7}cos\frac4{\pi}{7}=

{домножим и разделим на 8sin\frac{\pi}{7}

и воспользуемся формулой синуса двойного угла

2sinAcosA=sin(2A)

получим}

=\frac{8sin\frac{\pi}{7}cos\frac{\pi}{7}cos\frac{2\pi}{7}cos\frac{4\pi}{7}}{8sin\frac{\pi}{7}}=

=\frac{4*2sin\frac{\pi}{7}cos\frac{\pi}{7}cos\frac{2\pi}{7}cos\frac{4\pi}{7}}{8sin\frac{\pi}{7}}=

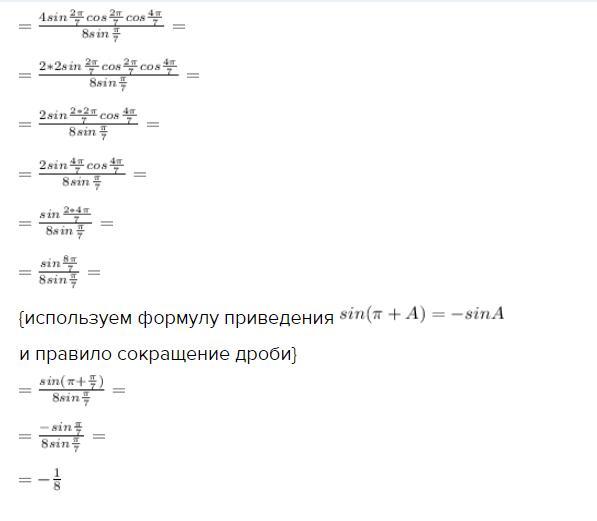
=\frac{4sin\frac{2\pi}{7}cos\frac{2\pi}{7}cos\frac{4\pi}{7}}{8sin\frac{\pi}{7}}=

=\frac{2*2sin\frac{2\pi}{7}cos\frac{2\pi}{7}cos\frac{4\pi}{7}}{8sin\frac{\pi}{7}}=

=\frac{2sin\frac{2*2\pi}{7}cos\frac{4\pi}{7}}{8sin\frac{\pi}{7}}=

=\frac{2sin\frac{4\pi}{7}cos\frac{4\pi}{7}}{8sin\frac{\pi}{7}}=

=\frac{sin\frac{2*4\pi}{7}}{8sin\frac{\pi}{7}}=

=\frac{sin\frac{8\pi}{7}}{8sin\frac{\pi}{7}}=

{используем формулу приведения sin(\pi+A)=-sinA

и правило сокращение дроби}

=\frac{sin({\pi+\frac{\pi}{7}})}{8sin\frac{\pi}{7}}=

=\frac{-sin\frac{\pi}{7}}{8sin\frac{\pi}{7}}=

=-\frac{1}{8}

Приложения:
Вас заинтересует