• Предмет: Физика
  • Автор: gq500017postp
  • Вопрос задан 2 года назад

Допоможіть будьласка задачу по фізиці, це срочно!!! Задача на фото. Потрібне повне вирішення і пояснення.

Приложения:

Ответы

Ответ дал: 555ai555
1

Ответ:

Объяснение:

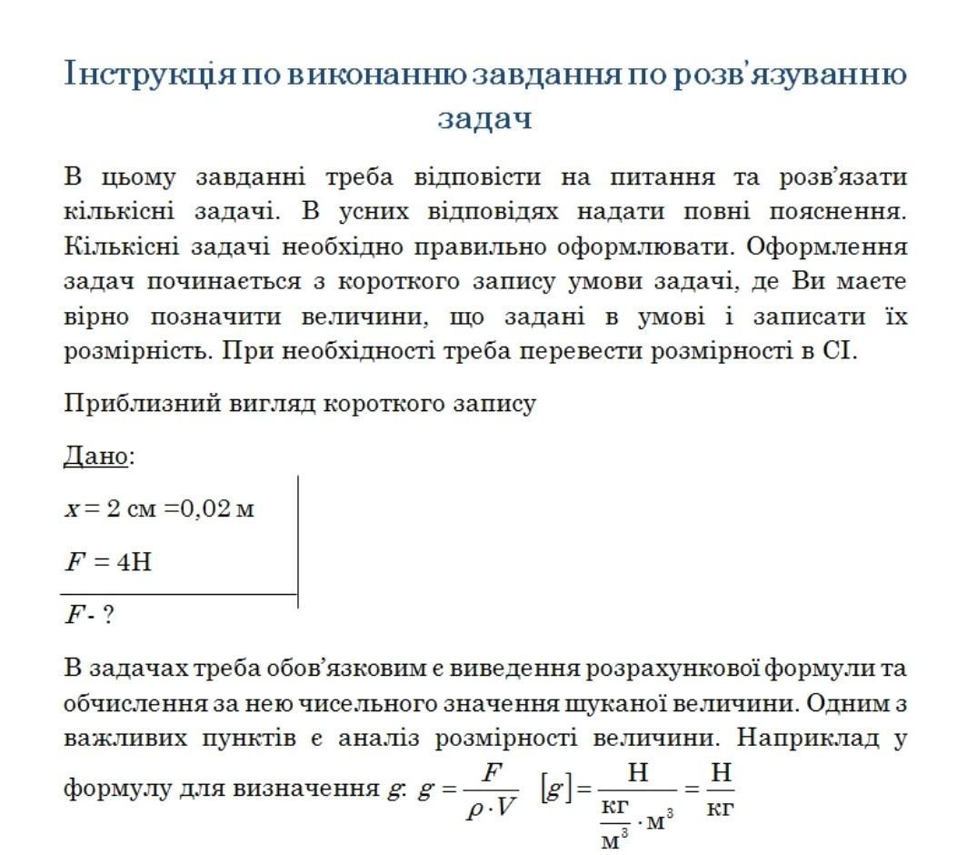
х= 0,02м

F = 4 H

---------------

k=?

по закону Гука

F = k*x

отсюда жесткость пружины

k = F/x = 4/0.02 = 200 H/м

k = Н / м

Вас заинтересует