• Предмет: Геометрия
  • Автор: Pakett228
  • Вопрос задан 2 года назад

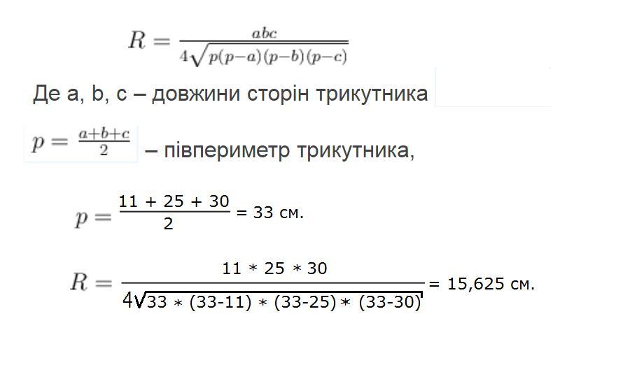
Обчисліть радіус кола, описаного навколо трикутника зі сторонами a=11, b=25, с=30.

Ответы

Ответ дал: yevheniiavz
0

дивіться фото..............................

Приложения:
Вас заинтересует