• Предмет: Физика
  • Автор: quruzz
  • Вопрос задан 2 года назад

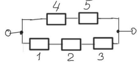
Uобщ-110В
R1-5 Ом
R2- 10 Ом
R3- 2 Ом
R4- 8 Ом
R5- 4 Ом
Найти общее сопротивление
Найти напряжерие и силу тока в каждом резисторе

Приложения:

Ответы

Ответ дал: p15
1

Ответ:

R45=R4+R5=8+4=12 Ом

R123=5+10+2=17 Ом

R12345=R123*R45/(R123+R45)=12*15/(12+17)=180/29≈6.21 Ом

I4=I5=U/R45=110/12≈9.17 A

I1=I2=I3=U/R123=110/17≈6.47 A

U1=I1R1=6.47*5=32.35 В

U2=I2R2=64.7 В

U3=I3R3=6.47*2=12.94В

Далее нестандартно, но верно. Вы решайте по аналогии выше.

U4=2*U5 (посмотрев на R4 и R5)

U=U4+U5

U5=110/3≈36.67 В

U4=110*2/3≈73.33 В

Объяснение:

Вас заинтересует