• Предмет: Алгебра
  • Автор: nutnatella
  • Вопрос задан 2 года назад

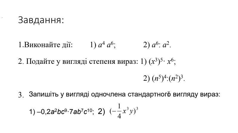
Помогите, пожалуйста

Приложения:

Ответы

Ответ дал: hfjfydyfhc
1

Пояснення:

1.  1. a^{4} * a^{6} = a^{10} 2. a^{6}  / a^{2} = a^{4}

2.   1. (x^{3)^{5} } * x6 = x15 * x6 = x21 (x^{21} )   2. (n^{5)^{4} } / (n^{2)^{3} } = n20 / n6 = n14 (n^{14)}

3:

1. -0.2 * a2bc9 * 7ab7c10 = −0.2×a^{2+1}b^{1+7}c^{9+10}  *7 = 0.2×7×a^{3}b^{8}c^{19} = -1.4a^{3}b^{8} c^{19}

2. (-\frac{1}{4}x^{3} y)^{3} = -\frac{1}{64}x^{9}y^{3} (спочатку підносимо до куба -1/4, потім х3, потім у і записуємо у вигляді одночлена)

(одночленом стандартного вигляду називають такий одночлен, який містить тільки один числовий множник, записаний на першому місті, і степені різних змінних. для того щоб записати вирази, дані у завданні 3, у вигляді одночлена стандартного вигляду, необхідно їх спростити.)


nutnatella: Это просто произведение. Спасибо огромное
Ответ дал: Polina090506
1

Ответ:

1.

1) a^{4} *a^{6} =a^{4+6} =a^{10}

2) a^{6} : a^{2} =a^{6-2} =a^{4}

2.

1) (x^{3} )^{5} * x^{6} =x^{3*5}  * x^{6} =x^{15} *x^{6} =x^{15+6} =x^{21}

2) (n^{5} )^{4} : (n^{2})^{3}  = n^{5*4} :n^{2*3} = n^{20} : n^{6}  = n^{20-6} =n^{14}

3.

1) -0,2a^{2} bc^{9} *7ab^{7} c^{10} = -1,4a^{3} b^{8} c^{19}

2) (-\frac{1}{4} x^{3} y)^{3}= -\frac{1}{64} x^{9} y^{3}

Вас заинтересует