• Предмет: Физика
  • Автор: prankman995
  • Вопрос задан 2 года назад

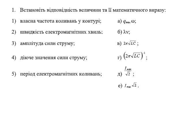
1. Встановіть відповідність величини та її математичного виразу:

Приложения:

555ai555: напишите полной условие или картинку

Ответы

Ответ дал: 555ai555
0

Ответ:

Объяснение:

1-Г

2-Б

3-А

4-Д

5-В

Вас заинтересует