• Предмет: Алгебра
  • Автор: senyamaliy228
  • Вопрос задан 2 года назад

Допоможіть з завданням!​

Приложения:

Ответы

Ответ дал: Аноним
1

Ответ:

Объяснение:

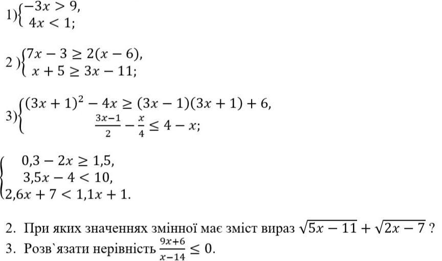
1) -3x>9 ⇒ x<-9/3 ⇒ x<-3 ⇒ x∈(-∞; -3)

4x<1 ⇒ x<1/4 ⇒ x<0,25 ⇒ x∈(-∞; 0,25)

(-∞; -3)∩(-∞; 0,25)=(-∞; 0,25)

Ответ: x∈(-∞; 0,25).

2) 7x-3≥2(x-6) ⇒ 7x-3≥2x-12 ⇒ 7x-2x≥3-12 ⇒ x≥-9/5 ⇒ x≥1,8 ⇒ x∈[1,8; ∞)
x+5≥3x-11 ⇒ 3x-x≤5+11 ⇒ x≤16/2 ⇒ x≤8 ⇒ x∈(-∞; 8]

[1,8; ∞)∩(-∞; 8]=[1,8; 8]

Ответ: x∈[1,8; 8].

3) (3x+1)²-4x≥(3x-1)(3x+1)+6

(3x-1)/2 -x/4≤4-x

3.1) (3x+1)²-4x≥(3x-1)(3x+1)+6

9x²+6x+1-4x≥9x²-1+6

2x≥5-1

x≥4/2 ⇒ x≥2 ⇒ x∈[2; ∞)

3.2) (3x-1)/2 -x/4≤4-x

(2(3x-1))/4 -x/4≤4-x

6x-2-x≤16-4x

5x+4x≤16+2

x≤18/9 ⇒x≤2 ⇒ x∈(-∞; 2]

[2; ∞)∩(-∞; 2]={2}

Ответ: x=2.

0,3-2x≥1,5 ⇒ 2x≤0,3-1,5 ⇒ x≤-1,2/2 ⇒ x≤-0,6 ⇒ x∈(-∞; 0,6]

3,5x-4<10 ⇒ 3,5x<10+4 ⇒ x<14/3,5 ⇒ x<4 ⇒ x∈(-∞; 4)

2,6x+7<1,1x+1 ⇒ 2,6x-1,1x<1-7 ⇒ x<-6/1,5 ⇒ x<-4 ⇒ x∈(-∞; -4)

(-∞; 0,6]∩(-∞; 4)∩(-∞; -4)=(-∞; -4)

Ответ: x∈(-∞; -4).

2. √(5x-11) +√(2x-7)

5x-11≥0 ⇒ 5x≥11 ⇒ x≥11/5 ⇒ x≥2,2 ⇒ x∈[2,2; ∞)

2x-7≥0 ⇒ 2x≥7 ⇒ x≥7/2 ⇒ x≥3,5 ⇒ x∈[3,5; ∞)

[2,2; ∞)∩[3,5; ∞)=[3,5; ∞)

Ответ: x∈[3,5; ∞).

(9x+6)/(x-14)≤0 ⇒ x-14≠0 ⇒ x≠14

Если 9x+6=0 ⇒ 9x=-6 ⇒ x=-6/9=-2/3.

На промежутке [-2/3; 14) возьмём точку 0:

(9·0+6)/(0-14)≤0 ⇒ -6/14≤0

            +                                 -                                   +

-----------------------.-------------------------------------°---------------------->x

                       -2/3                                       14

Ответ: x∈[-2/3; 14).

Вас заинтересует