• Предмет: Алгебра
  • Автор: shuprovichveronika
  • Вопрос задан 2 года назад

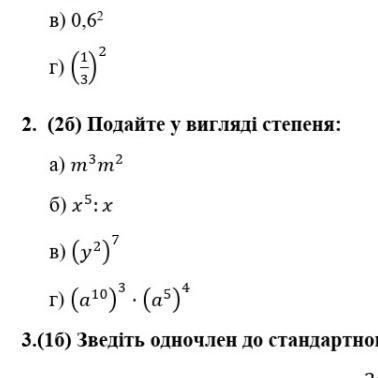
2. (26) Подайте у вигляді степеня:
a) m3m2
б) x5: x
в) (y2)’
(y²)²
r) (a10)³ . (a5)+

Приложения:

Ответы

Ответ дал: soliahoroduska
4

Объяснение:

..........................

Приложения:

Vladakrivunets15: В последнем примере будет не а50 а будет а60
soliahoroduska: ок
Вас заинтересует