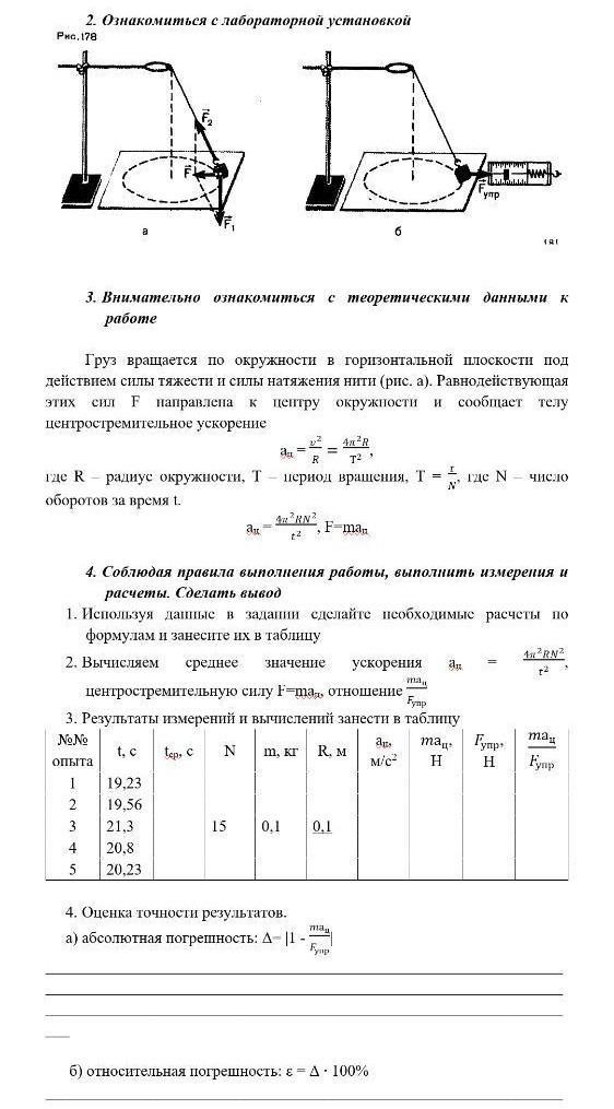
• Предмет: Физика
  • Автор: Аноним
  • Вопрос задан 2 года назад

сделайте лабораторную работу по физике, пожалуйста срочно

Приложения:

Ответы

Ответ дал: denysbulavcyk
0

Ответ:

Нажаль я не зможу дати відповідь у такому форматі, будь ласка зв'яжіться зі мною інакше.

Вас заинтересует