• Предмет: Алгебра
  • Автор: lisaci1081
  • Вопрос задан 2 года назад

Помогите с функиями!!!!!!!!!!!!!!!!!!!!

Приложения:

Ответы

Ответ дал: dobra888
1

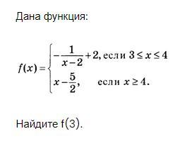
Відповідь:       f( 3 ) = 1 .

Пояснення:

   x = 3 Є [ 3 ; 4 ] , тому  f( 3 ) = - 1/( 3 - 2 ) + 2 = - 1/1 + 2 = - 1 + 2 = 1 ;

                          f( 3 ) = 1 .

Вас заинтересует