ДАЮ 100 БАЛІВ! Виконайте щось із цього! Знайдіть Найменше Значення функції y=48/9−sin2(4)+cos2(4x).
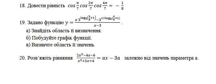
Задано функцію y=x∙3^log3(x/3+1)−3^1+log3(x/3+1)/x−3.
Розв’яжіть рівняння 2x^2−4x−6/x^2+5x+4 = ax−3a залежно від значень параметра а.
Приложения:
aarr04594:
Такі завдання, з таким обсягом, розміщуйте по одному. Більше шансів отримати відповідь. Параметри треба щоб ще хтось глянув, перевірив моє розв'язання.
Ответы
Ответ дал:
0
Розв'язання Завдання додаю
Приложения:
Вас заинтересует
2 года назад
2 года назад
2 года назад
2 года назад
3 года назад
3 года назад
9 лет назад
9 лет назад