• Предмет: Алгебра
  • Автор: govinayarik
  • Вопрос задан 2 года назад

Алгебра 8 клас, нужно подробное решение

Приложения:

Ответы

Ответ дал: fenix6810
0

Ответ:

Объяснение:

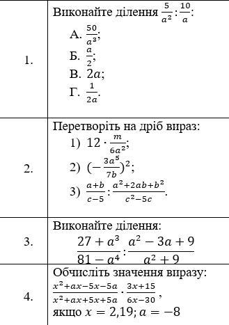
1. 5/a²:10/a=5/a²*a/10=1/2a  Г.

2. 1) 12*(m/6a²)=2m/a²

    2) (-3a⁵/7b)²=9a¹⁰/49b²=(9/49)a¹⁰/b²

     3) (a+b)/(c-5):(a²+2ab+b²)/(c²-5c)=(a+b)/(c-5)*(c(c-5))/(a+b)²=c/(a+b)

3.  (27+a³)/(81-a⁴):(a²-3a+9)/(a²+9)=((3+a)(a²-3a+9)/(a²+9)(a²-9))*        *

     *((a²+9)/(a²-3a+9))=(a+3)/(a²-9)=1/(a-3)

4.  ((x²+ax-5x-5a)/(x²+ax+5x+5a))*(3x+15)/(6x-30)=

=((x(x+a)-5(a+x))/(x(x+a)+5(x+a)))*(3(x+5)/6(x-5))=

=((a+x)(x-5)/(x+a)(x+5))*(x+5)/2(x-5)=1/2

Вас заинтересует