Ответы
Ответ дал:
0
№2 интеграл обозначу Int
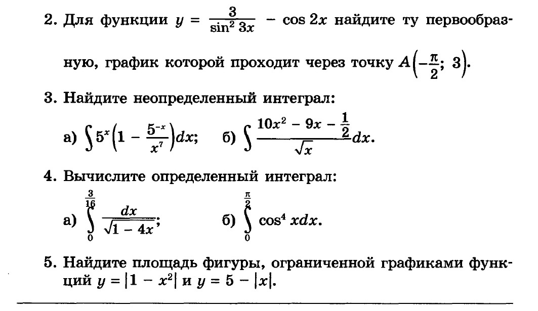
1. Int(3/[sin(3x)]^2-cos(2x)) dx = Int 3/[sin(3x)]^2 dx - Int cos(2x) dx =
Int d(3x)/[sin(3x)]^2 - 0.5*Int cos(2x) d(2x) = -ctg(3x) -0.5*sin(2x) + C.
-ctg(-3*pi/2)-0.5*sin(-2*pi/2)+C=3
0 0 C=3
Answer: -ctg(3x) -0.5*sin(2x)+3
2. Int 5^x dx - Int dx/x^7 = 5^x/ln(a) - x^(-6)/(-6) +C= 5^x/ln(a) + 6/x^6+C
3. Int 10x^(3/2) dx - Int 9x^(1/2) dx -0.5 Int x^(-1/2) dx = 10*x(5/2)*2/5 -9*x^(3/2)*2/3 - 0.5*x^(1/2)*2 +C= 4x^2.5 -6x^1.5 - x^0.5+C
4. Int dx/sqrt(1-4x)=-0.25*Int d(1-4x)/sqrt(1-4x)=-0.25*2*sqrt(1-4x)+C = -sqrt(1-4x)/2
from 0 to 3/16: -sqrt(1-4*3/16)/2 - (-sqrt(1))/2 = -1/4 + 1/2 = 1/4.
5. Int cos(x)^4 dx = Int (1+cos(2x)/2)^2 dx = Int [1 + 2*cos(2x) + cos(2x)^2] dx =
Int dx + Int cos(2x) d(2x) + Int ( 1+cos(4x)/2) dx = x +sin(2x) +x/2+ 1/8*sin(4x)
from 0 to pi/2: 3*pi/4 +sin(pi) + 1/8*sin(2*pi) - 0 = 3*pi/4
6. а) фигура получается симметричная, поэтому будем искать только положительную часть т.е. при х,у неотрицательных. полученный результат потом удвоим.
б) график прямой у=-х+5 образует прямоугольный равнобедренный треугольник с катетами 5х5 и площадью 25/2.
в) из данного треугольника две ветки параболы вырезают 2 криволинейных трапеции от 0 до 1 у=-x^2+1 а от 1 до 2 y=x^2-1
г) найдем площадь этих трапеций
I: Int -x^2+1 dx = -x^3/3 +x. from 0 to 1: -1/3+1=2/3
II: Int x^2-1dx =x^3/3 - x from 1 to 2^ 8/3 - 2 - 1/3 + 1 = 7/3 - 1 = 4/3
I + II = 2/3 + 4/3 = 2
таким образом, площадь равна 2*( 25/2 - 2) = 25-4=21
1. Int(3/[sin(3x)]^2-cos(2x)) dx = Int 3/[sin(3x)]^2 dx - Int cos(2x) dx =
Int d(3x)/[sin(3x)]^2 - 0.5*Int cos(2x) d(2x) = -ctg(3x) -0.5*sin(2x) + C.
-ctg(-3*pi/2)-0.5*sin(-2*pi/2)+C=3
0 0 C=3
Answer: -ctg(3x) -0.5*sin(2x)+3
2. Int 5^x dx - Int dx/x^7 = 5^x/ln(a) - x^(-6)/(-6) +C= 5^x/ln(a) + 6/x^6+C
3. Int 10x^(3/2) dx - Int 9x^(1/2) dx -0.5 Int x^(-1/2) dx = 10*x(5/2)*2/5 -9*x^(3/2)*2/3 - 0.5*x^(1/2)*2 +C= 4x^2.5 -6x^1.5 - x^0.5+C
4. Int dx/sqrt(1-4x)=-0.25*Int d(1-4x)/sqrt(1-4x)=-0.25*2*sqrt(1-4x)+C = -sqrt(1-4x)/2
from 0 to 3/16: -sqrt(1-4*3/16)/2 - (-sqrt(1))/2 = -1/4 + 1/2 = 1/4.
5. Int cos(x)^4 dx = Int (1+cos(2x)/2)^2 dx = Int [1 + 2*cos(2x) + cos(2x)^2] dx =
Int dx + Int cos(2x) d(2x) + Int ( 1+cos(4x)/2) dx = x +sin(2x) +x/2+ 1/8*sin(4x)
from 0 to pi/2: 3*pi/4 +sin(pi) + 1/8*sin(2*pi) - 0 = 3*pi/4
6. а) фигура получается симметричная, поэтому будем искать только положительную часть т.е. при х,у неотрицательных. полученный результат потом удвоим.
б) график прямой у=-х+5 образует прямоугольный равнобедренный треугольник с катетами 5х5 и площадью 25/2.
в) из данного треугольника две ветки параболы вырезают 2 криволинейных трапеции от 0 до 1 у=-x^2+1 а от 1 до 2 y=x^2-1
г) найдем площадь этих трапеций
I: Int -x^2+1 dx = -x^3/3 +x. from 0 to 1: -1/3+1=2/3
II: Int x^2-1dx =x^3/3 - x from 1 to 2^ 8/3 - 2 - 1/3 + 1 = 7/3 - 1 = 4/3
I + II = 2/3 + 4/3 = 2
таким образом, площадь равна 2*( 25/2 - 2) = 25-4=21
Ответ дал:
0
Спасибо огромное! Всё так хорошо расписал)
Вас заинтересует
3 года назад
3 года назад
8 лет назад
8 лет назад
11 лет назад
11 лет назад