• Предмет: Алгебра
  • Автор: user121847
  • Вопрос задан 2 года назад

Даю 50 баллов! Напишите пожалуйста решение, БЕЗ СПАМА!

Приложения:

Ответы

Ответ дал: 09865678755tina
1

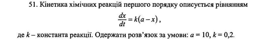
Ответ:

9,01

Объяснение:

тому що а= 10 а k= 0,2

а x= 1 тому що ми не знаємо чуму він може дорівнювати і підставляємо 1

розв'язання

1) 10 + 0,2 = 10,0,2

2) 10,0,2 - 1 = 9,0,1

Вас заинтересует