• Предмет: Алгебра
  • Автор: Maks976
  • Вопрос задан 2 года назад

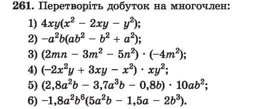
Срочно очень СРОЧНО помогите пожалуйста. Задание на фото. ДАЮ ВСЕ БАЛЫ!!!
пж с объяснением.

Приложения:

Ответы

Ответ дал: y3750654
0

Ответ:

1) умножит каждый член в скобках на 4ху.надо вычислит производение.

Приложения:

y3750654: эх как день обяснит
Вас заинтересует