• Предмет: Алгебра
  • Автор: Мозгокошка
  • Вопрос задан 2 года назад

Алгебра даю 100 баллов!​

Приложения:

Simba2017: кубичную параболу, надеюсь, построите сами...
Мозгокошка: построю, спасибо
Simba2017: ок

Ответы

Ответ дал: Simba2017
1

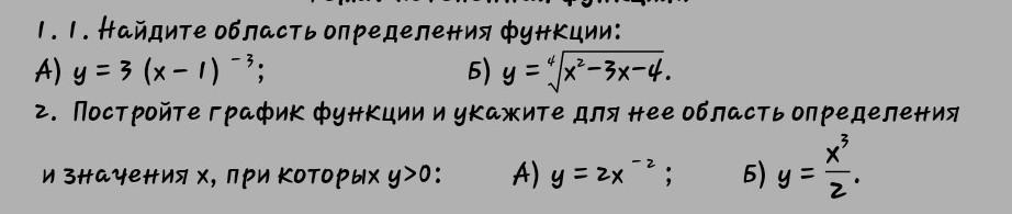
A)y=1/(x-1)^3

на 0 делить нельзя, поэтому x-1≠0;x≠1; x=(-∞;1)U(1;+∞)

б) подкоренное выражение должно быть неотрицательное

x^2-3x-4≥0

D=9+16=25

x1=(3+5)/2=4;x2=(3-5)/2=-1

-----[-1]++++[4]---

x=[-1;4]

2)y=2/(x^2)

x≠0

y>0 при любом х =(-∞;0)U(0;+∞)

строить по точкам

Приложения:

Аноним: а неверно б неверно 2а сделано по схеме отъебитесь без построения и через фотомач 2б нету, заебатый ответ заебатого главного мозга
Simba2017: модератору, забаньте пожалуйста , комментатора...
Вас заинтересует