• Предмет: Математика
  • Автор: alexki11
  • Вопрос задан 2 года назад

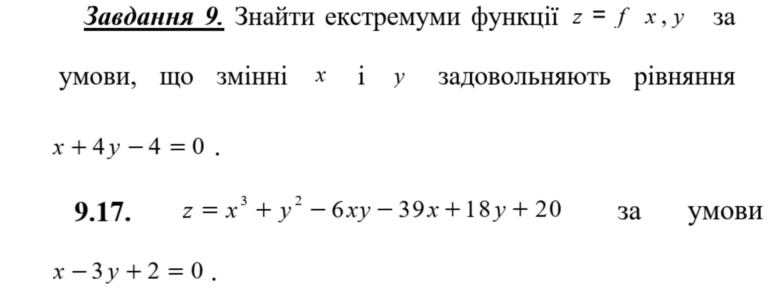
Дам 50 балів за виконання даної задачі​

Приложения:

Ответы

Ответ дал: nikadim1204
1

Ответ:\left \{ {{y=2} \atop {x=2}} \right.  \lim_{n \to \infty} a_n \leq \frac{x}{y} \sqrt[n]{x} \sqrt[n]{x} \pi \alpha \left \{ {{y=2} \atop {x=2}} \right. \int\limits^a_b {x} \, dx \left[\begin{array}{ccc}1&2&3\\4&5&6\\7&8&9\end{array}\right] \geq

Пошаговое объяснение:


alexki11: Який там знак після більше?
alexki11: І чи врахували ви за умови якщо?
Вас заинтересует