• Предмет: Физика
  • Автор: VictoriaIg
  • Вопрос задан 11 лет назад

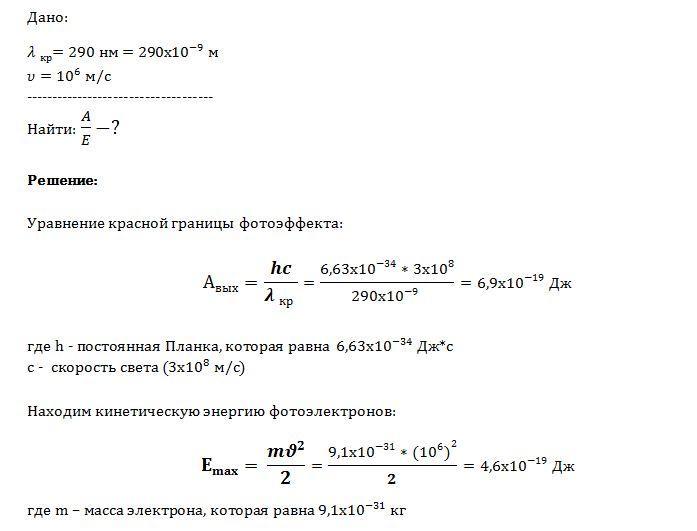
Какая часть энергии фотона , вызывающего фотоэффект , расходуется на работу выхода,если наибольшая скорость электрона вырванных с поверхности цинка составляет 10^6 м/с? красная граница фотоэффекта для цинка соответствует 290 нм

Ответы

Ответ дал: livres
0

Решение во вложениях:

Приложения:
Вас заинтересует