• Предмет: Алгебра
  • Автор: vladakuzmenko445
  • Вопрос задан 2 года назад

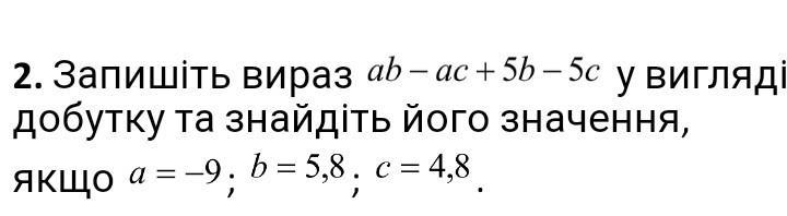
помогите пожалуйста!​

Приложения:

Ответы

Ответ дал: skx666
1

думаю це має виглядати так

Приложения:

vladakuzmenko445: спасибо)
skx666: рада допомогти)
Вас заинтересует