• Предмет: Математика
  • Автор: eternaleternal
  • Вопрос задан 2 года назад

Даны уравнения:
а) Определите, сколько корней имеет каждое уравнение.
Б) Найдите корни, если они существуют
1) 2х² - 5х + 9 = 0
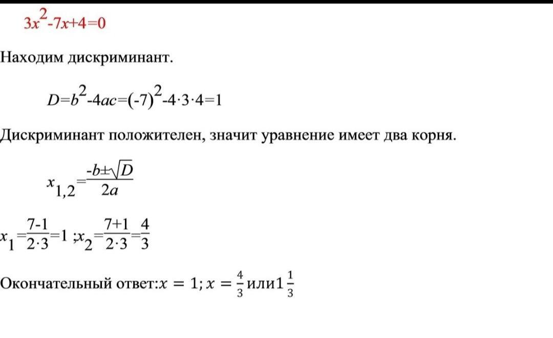
2) 3x² −7 × + 4 = 0​

Ответы

Ответ дал: kirilltkacuk9
1

Ответ:

1)- нет корней

2)-1 корень

Приложения:
Вас заинтересует