• Предмет: Математика
  • Автор: ermakliza26
  • Вопрос задан 2 года назад

СРОЧНО ПОЖАЛУЙСТА СРОЧНО ПРОШУ СРОЧНО ПРОШУ СРОЧНО ПРОШУ СРОЧНО ПРОШУ СРОЧНО ПРОШУ СРОЧНО ПРОШУ СРОЧНО ПРОШУ


ДАЮ 70 БАЛОВ​

Приложения:

Ответы

Ответ дал: harchibuh1000
3

Ответ:

Пошаговое объяснение:

1) а)

2) а)

3) б)

4)в)

5) а)

6) в)

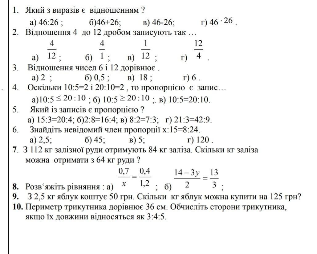
7) 112 кг - 84 кг зал

64 кг руди - х кг залыза

х=64*84:112=48 кг залыза

8) а) 0,7/х=0,4/1,2

0,4х=0,7*1,2

0,4х=0,84

х=0,84:0,4

х=2,1

б) \frac{14-3 у}{2}=13/3

3(14-3у)=13*2

42-9у=26

-9у=26-42

-9у=-16

9у=16

у=16/9

у=1  7/16

9) 2,5кг - 50 грн

х кг - 125 грн

х=2,5*125:50=6,25 кг яблук

10) 1 сторона 3х, друга сторона 4х, третя сторона 5 х, складемо рівняння 3х+4х+5х=36

12х=36

х=3

знаходимо першу строну 3*3=9 см

друга сторона 3*4=12

третя сторона 3*5=15 см

перевірка 9+12+15=36 периметр

Вас заинтересует