• Предмет: Алгебра
  • Автор: dasapinkovska
  • Вопрос задан 2 года назад

СРОЧНОООООО будь ласкаа

Приложения:

Ответы

Ответ дал: Kizhe
1

Ответ:

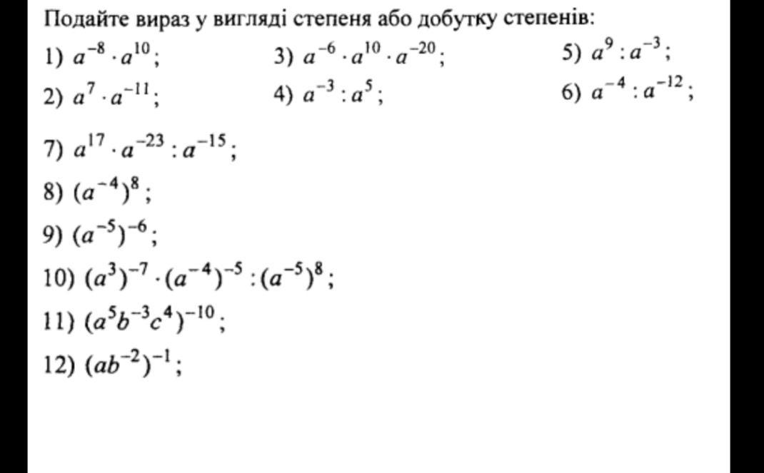
1) а^2 2)а^-4 3)a^-16 4)a^-8 5)a^12 6)a^8 7)a^10 8)a^-32 9)a^30 10)a^39 11)a^-50b^30c^-40 12)а^-1b^2

Объяснение:

1) а^2 2)а^-4 3)a^-16 4)a^-8 5)a^12 6)a^8 7)a^10 8)a^-32 9)a^30 10)a^39 11)a^-50b^30c^-40 12)а^-1b^2

Вас заинтересует