• Предмет: Математика
  • Автор: eva994458
  • Вопрос задан 2 года назад

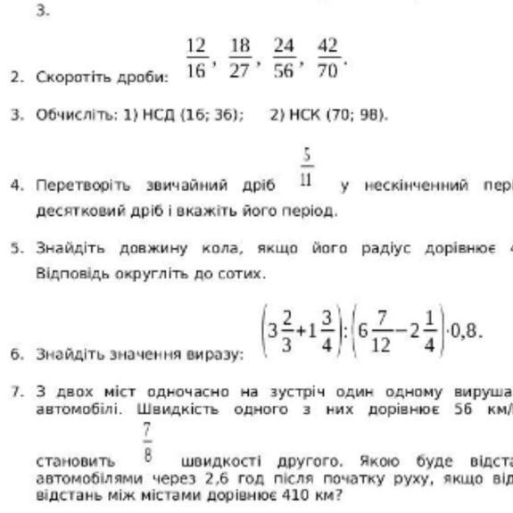
Помогите пожалуйста одно задание по математике ( задание “6.”) даю 25

Приложения:

Ответы

Ответ дал: ivelina60
0

Відповідь:

Покрокове пояснення:

1)3.2/3+1.3/4=4+(2/3+3/4)=4+(8/12+9/12)=4.17/12=5.5/12

2) 6.7/12-2.1/4=4+(7/12-3/12)=4. 4/12=4.1/3

3)5.5/12:4.1/3=65/12×3/13=5/4=1.1/4

4) 5/4×8/10=5/4×4/5=1


eva994458: Спасибо
eva994458: Я извиняюсь, а как это написать?
Вас заинтересует