• Предмет: Алгебра
  • Автор: darknessssss1111
  • Вопрос задан 2 года назад

СРОЧНО
Помоги пж и я женюсь на тебе
Но это не факт :) ​

Приложения:

Ответы

Ответ дал: alibi201107
1

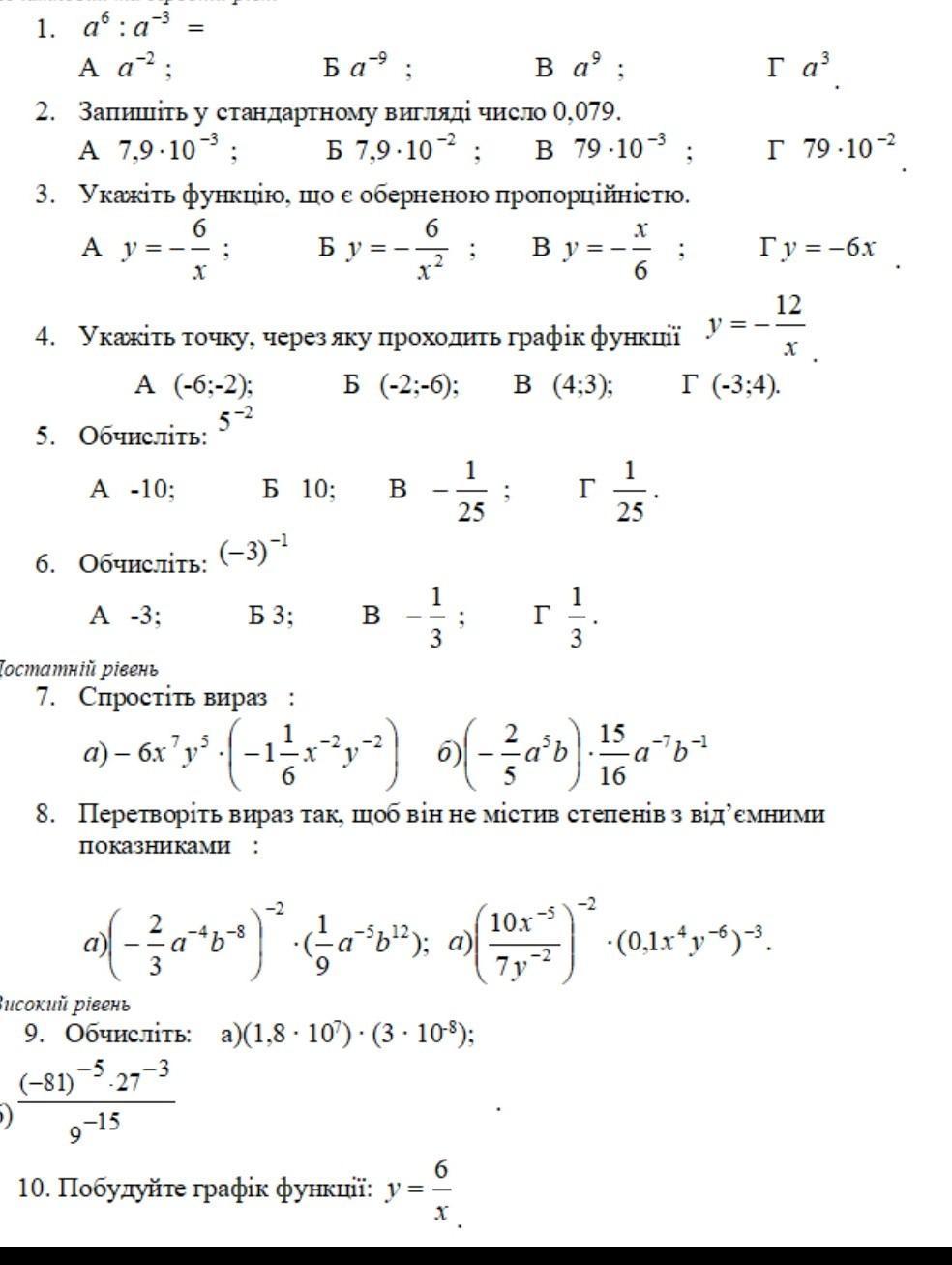
1.В

2.В

3.А

4.Г

5.Г

6.В

7.а) 7x^5 *y^3 б)-3/8а² (^ это степень)

8.

а) 0,25a^3 * b^22 ( да,в степени 22)

б)490y^14 /x²

9.

a) 0,54

б)-3

10.на фото

Объяснение:женись

Приложения:
Вас заинтересует