• Предмет: Алгебра
  • Автор: elitaas
  • Вопрос задан 10 лет назад

Помогите решить задания

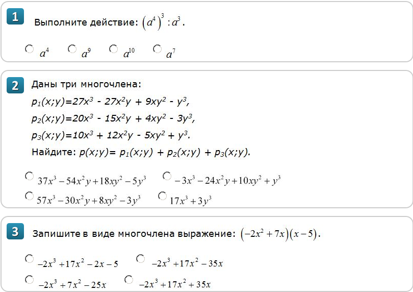
Приложения:

Ответы

Ответ дал: julyap
0
1)(a ^{4} ) ^{3} :a ^{3} =a ^{4*3-3} =a ^{12-3} =a ^{9}

2) p(x;y)=p _{1} (x;y)+p _{2} (x;y);+ p_{3} (x;y)=27 x^{3} -27 x^{2} y+ \ +9xy ^{2} -y ^{3} +20 x^{3} -15 x^{2} y+4xy ^{2} -3y ^{3} +10 x^{3} +12 x^{2} y- \ -5xy ^{2} +y ^{3} =57 x^{3} -30 x^{2} y+8xy ^{2} -3y ^{3}


3)(-2 x^{2} +7x)(x-5)=-2 x^{3} +10 x^{2} +7 x^{2} -35x= \ =-2 x^{3} +17 x^{2} -35x
Вас заинтересует