• Предмет: Алгебра
  • Автор: lenalogashowa
  • Вопрос задан 11 лет назад

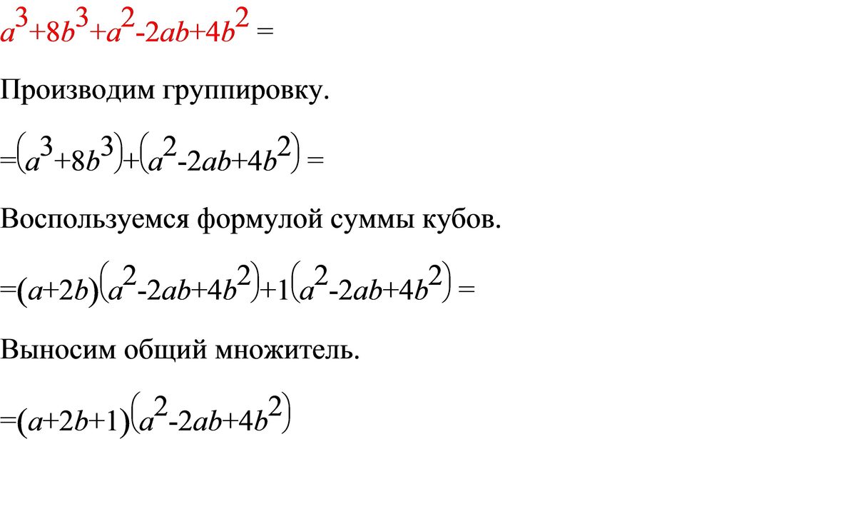
как разложить этот многочлен на множители a^3+8b^3+a^2-2ab+4b^2 пожалуйста с объяснением!!!

Ответы

Ответ дал: triolana
0

файл

=========================== 

Приложения:
Вас заинтересует