• Предмет: Математика
  • Автор: maxgzhv
  • Вопрос задан 2 года назад

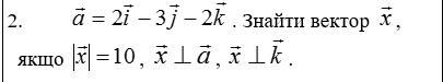
Вектор a=2i-3j-2k. Найти вектор х, если модуль вектора х=10, та х перпендикулярен вектору а, вектору k

Приложения:

Ответы

Ответ дал: edik1975
0

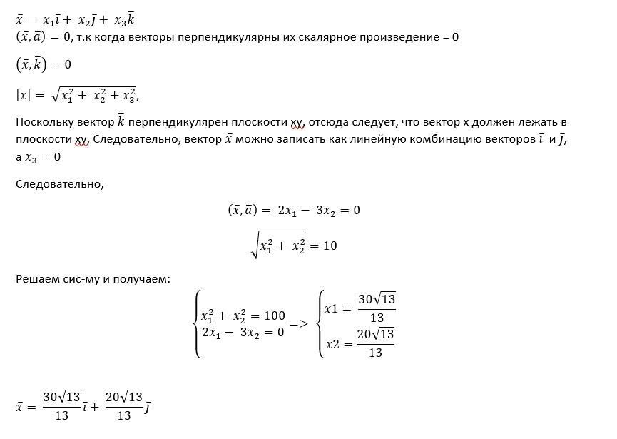
Ответ:

x = \frac{30\sqrt{13} }{13}i + \frac{20\sqrt{13} }{13}j
Разъяснение в фотографии

Приложения:
Вас заинтересует