Помогите пожалуйста, очень надо даю 65 баллов, срочно!Зарание огромное спасибо.
а) Гирлянда из 10 одинаковых лампочек включена сеть с напряжением 210 B и потребляет ток силой 2,5 A. Определить сопротивление одной лампочки, если все они соединены параллельно.
б) Определить, сколько цепей с различ ными сопротивлениями может получить экспериментатор, имея в своем распо ряжении 5 резисторов по 3Om каждый ?

Ответы
Ответ:
а) 840 Ом
б) 15, 6, 2.5, 0.6, 3.75, 10.5, 7 Ом
Объяснение:
а) Закон Ома, R = U/I. Исходя из этого, можно подсчитать сопротивление всех лампочек. 210 В / 2.5 А = 84 Ома. При параллельном подключении общее сопротивление обратно пропорционально. То есть если общее сопротивление 10ти параллельных ламп составляет 84 ома, то сопротивление каждой буде в 10 раз больше, то есть 840 ом.
(X / 10 = 84, значит X = 840)
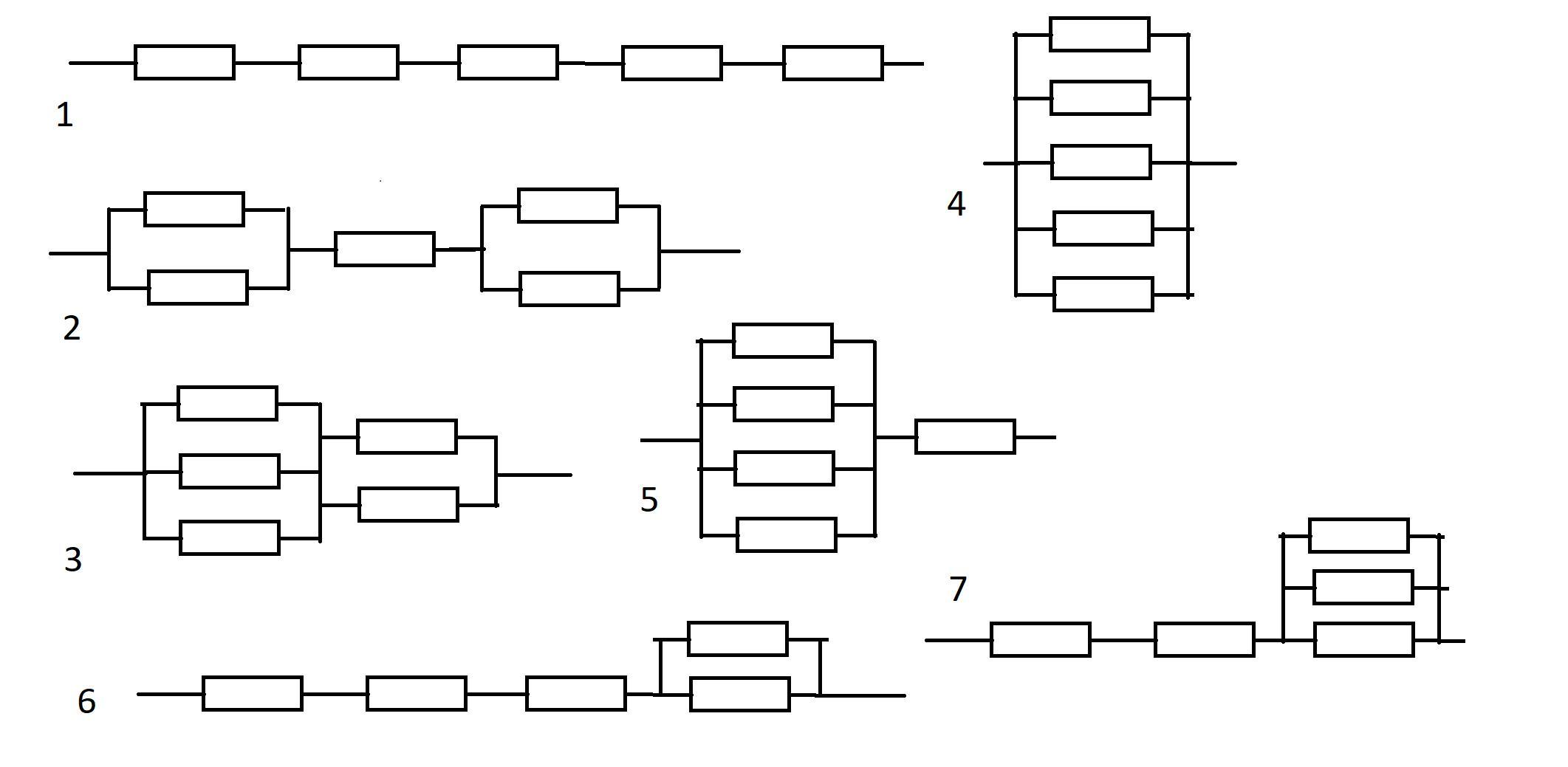
б) На картинке 7 вариантов подключения.
1 схема: 5 шт последовательно: 3 * 5 = 15 Ом
2 схема: 2пар+1посл+2пар: 3 / 2 + 3 + 3 / 2 = 1.5+3+1.5 = 6 Ом
3 схема: 3пар+2пар: 3 /3 + 3 /2 = 1 + 1.5 = 2.5 Ом
4 схема: 5 шт параллельно: 3 Ома / 5 = 0.6 Ом
5 схема: 4пар+1посл: 3 / 4 + 3 = 0.75+3 = 3.75 Ом
6 схема: 3помл-2пар: 3 * 3 + 3 /2 = 9+1.5 = 10.5 Ом
7 схема: 2посл-3пар.: 3 * 2 + 3 /3= 6+1 = 7 Ом
С тебя корона :)
