• Предмет: Алгебра
  • Автор: dmddmd028
  • Вопрос задан 2 года назад

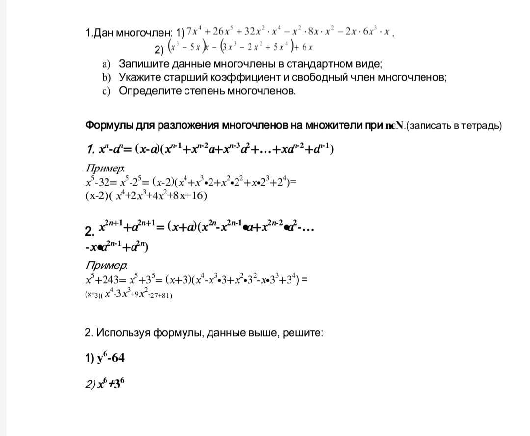
Помогите пожалуйста Даю 92 балла алгебра тема многочлены

Приложения:

dmddmd028: Если ты там ответ пишишь брооо ты лучший!!!!

Ответы

Ответ дал: NNNLLL54
1

Ответ:

1) а)   Cтандарьный вид многочлена :

\bf 7x^4+26x^5+32x^2\cdot x^4-x^2\cdot 8x\cdot x^2-2x\cdot 6x^3\cdot x=\\\\=7x^4+26x^5+32x^6-8x^5-12x^5=32x^6+6x^5+7x^4  

Старший коэффициент равен  32 , свободный член равен  0  .

Степень многочлена равна  6 .  

б)   Cтандарьный вид многочлена :

\bf (x^3-5x)\cdot x-(3x^3-2x^2+ 5x^4)+6x=\\\\=x^4-5x^2-3x^3+2x^2- 5x^4+6x=-4x^4-3x^3-3x^2+6x  

Старший коэффициент равен  -4 , свободный член равен  0  .

Степень многочлена равна  4 .

2) Применяем для разложения двучленов на множители указанные формулы .

a)

\bf y^6-64=y^6-2^6=(y-2)(y^5+y^4\cdot 2+y^3\cdot 2^2+y^2\cdot 2^3+y\cdot 2^4+2^5)=\\\\=(y-2)(y^5+2y^4+4y^3+8y^2+16y+32)  

б)  

\bf x^6+3^6=(x+3)(x^5-x^4\cdot 3+x^3\cdot 3^2-x^2\cdot 3^3+x\cdot 3^4-3^5)=\\\\=(x+3)(x^5-3x^4+9x^3-27x^2+81x-243)

Вас заинтересует