Ответы
Ответ дал:
1
Ответ:
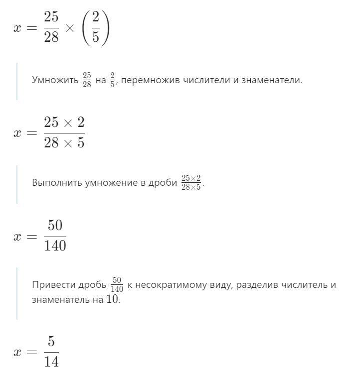
1.x=
2.x=
Пошаговое объяснение:
1. x:=
Умножаем на обратное значение
x*=
Меняем порядок множителей
*x=
Умножаем обе части на
x=
2.x*=
Умножаем обе части на
x=
Ответ дал:
0
Ответ:
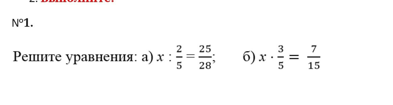
1. 5/14.
2. 7/9.
Пошаговое объяснеЯ старалась , пж отметь как лучшее :)
Приложения:




Вас заинтересует
1 год назад
1 год назад
1 год назад
1 год назад
3 года назад
8 лет назад