• Предмет: Физика
  • Автор: ssapankan
  • Вопрос задан 2 года назад

Напишіть формулу кутової швидкості та поясніть значення величин, що до неї входять.​

Ответы

Ответ дал: annarden1206
2
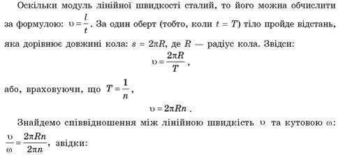
вроде так, если нет тогда извините
Приложения:

ssapankan: Надеюсь то )
Вас заинтересует