• Предмет: Математика
  • Автор: maryiily
  • Вопрос задан 2 года назад

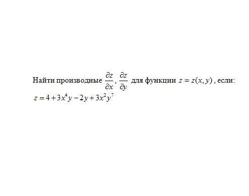
Помогите с примером! Найти производные

Приложения:

Ответы

Ответ дал: Alnadya
1

Решение.

Частные производные 1-го порядка .

\bf z=4+3x^4y-2y+3x^2y^7  

При нахождении производной по одной из переменных, вторая переменная считается константой .

\bf \dfrac{\partial z}{\partial x}=12x^3y+6xy^7\ \ \ \ ,\ \ \ \ \ \dfrac{\partial z}{\partial y}=3x^4-2+21x^2y^6


maryiily: Спасибо за помощь!
Вас заинтересует