• Предмет: Алгебра
  • Автор: dpalik500
  • Вопрос задан 2 года назад

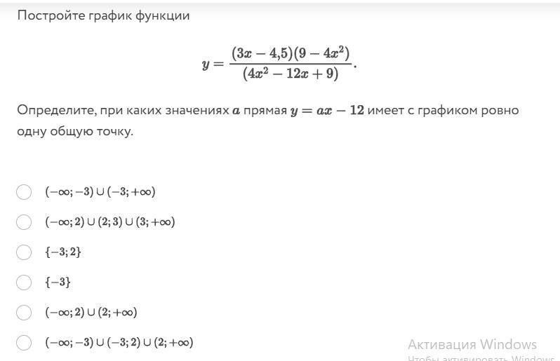
Постройте график функции: Задание на скрине

Приложения:

Ответы

Ответ дал: ngoroshko1997
0

Ответ:

Объяснение:

y=\frac{(3x-4,5)(9-4x^{2})}{(4x^{2}-12x+9)}=\frac{3(x-1,5)(3-2x)(3+2x)}{4(x-1,5)^{2}}=\frac{3(x-1,5)(-2)(x-1,5)2(x+1,5)}{4(x-1,5)^{2}}=

=-\frac{3(x-1,5)^{2}(x+1,5)}{(x-1,5)^{2}}

на 0 делить нельзя, а значит 1,5 не может быть корнем

1


dpalik500: А ответ то какой подходит?
Вас заинтересует