• Предмет: Химия
  • Автор: dan243502
  • Вопрос задан 2 года назад

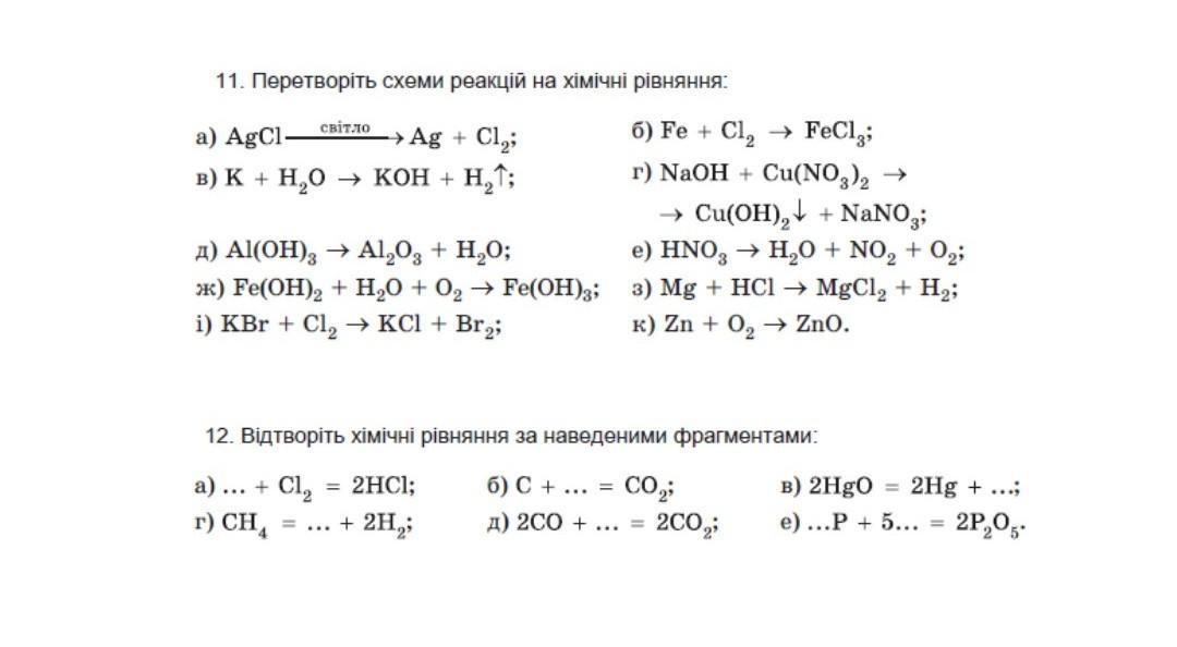
в общем все на рисунке 2 задания​

Приложения:

Ответы

Ответ дал: kanaldljastrimov
1

2AgCl = 2Ag + Cl2

2Fe + 3Cl2 + 2FeCl3

2K + 2H2O = 2KOH + H2

2NaOH + Cu(NO3)2 = 2NaNO3 + Cu(OH)2

2Al(OH)3 + Al2O3 + 3H2O

4HNO3 = 4NO2 + 2H2O + O2

2KBr + Cl2 = 2KCl + Br2

2Zn + O2 = 2ZnO

H2 + Cl2 = 2HCl

C + O2 = CO2

2HgO + 2Hg = 2Hg2O

CH4 = C + 2H2

2CO + O2 = 2CO2

4P + 5O2 = 2P2O5


dan243502: спасибо большое, я понял как делать. Хоть кто-то балы не накручивает
kanaldljastrimov: Добавил все ответы.
dan243502: Красава бро
dari969627: 2Al(OH)3=Al2O3+3H2O. Отредактируй этот в 1. там ты равно не поставил. А так да всё верно
dan243502: Можешь 2 последниз вопроса доделать пожалуйста
Вас заинтересует