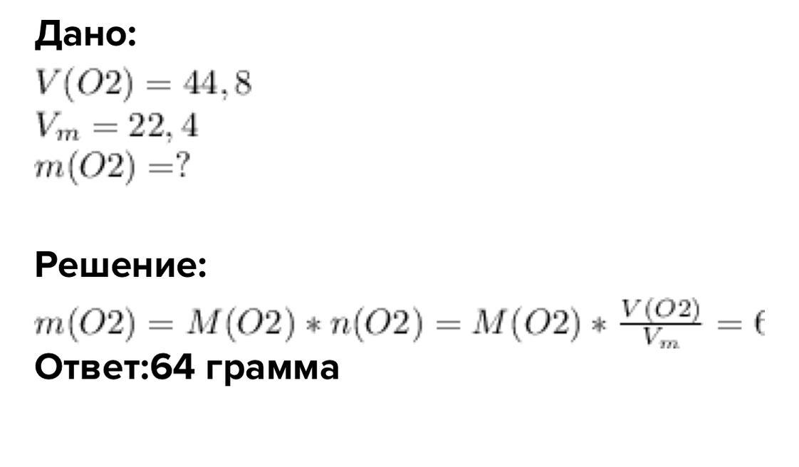
ПИТАННЯ: 4/9 36:42 Кисень, об'ємом 44,8 л, має масу: Введİть відповідь... До цього запитання додатково Можна прикріпити файл:
Приложения:

Ответы
Ответ дал:
0
Ось сподіваюсь допомогла
Приложения:

Вас заинтересует
1 год назад
1 год назад
1 год назад
3 года назад
3 года назад
8 лет назад
8 лет назад