Ответы
Ответ дал:
0
файл
===========================
Приложения:

Ответ дал:
0
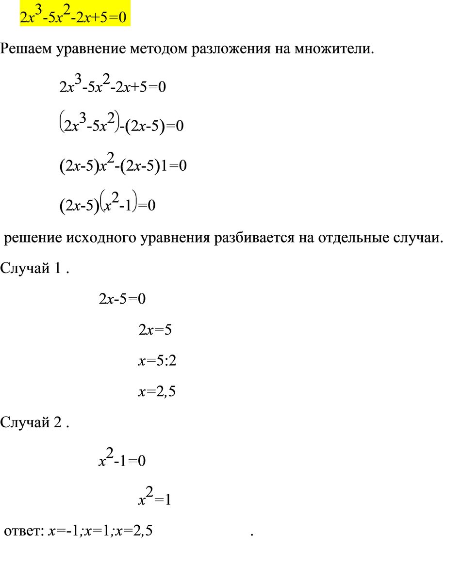
2x3 - 5x2 -2x + 5=0
(2x3- 5x2)-(2x +5)=0
x2(2x-5)-(2x-5)=0
(x2-1)(2x-5)=0
x2-1=0 или 2х-5=0
х2=1 2х=5
х=1 х=2,5
х=-1
ОТвет х=1; -1; 2,5
Приложения:

Вас заинтересует
2 года назад
2 года назад
8 лет назад
8 лет назад
10 лет назад
10 лет назад