• Предмет: Алгебра
  • Автор: ambragimovicahdem
  • Вопрос задан 2 года назад

Допоможіть будь ласка,дам багато балів​

Приложения:

Ответы

Ответ дал: ula734050
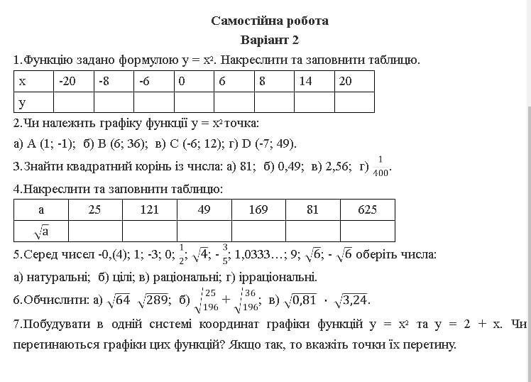
1

Відповідь:

Задание 2 :

а) не належить

б)належить

в)не належить

г) належить

Задание 3

а)9

б)0,7

в)1,6

г)\frac{1}{20}

Задание 5

а) 1 , \sqrt{4} , 9

б) 1 , -3 ,0 , \sqrt{4} , 9

в)1 , -3 ,0 , \sqrt{4} , 9 ,  \frac{1}{2} , -0,(4) , -\frac{3}{5}

г) 1, 0333... , \sqrt{6 , -\sqrt{6}

Завдання 6

а) 8*17 = 136

б)\frac{5}{14}+\frac{6}{14}  = \frac{11}{14}

в)0,9 *1,8=1,62

Завдання 7

A(-1 , 1)

Остальные задания прикрепила и попрошу пожалуйста , не удаляй ответ , а то я на такое отвечала уже , а человек удалил ответ и пришлось все заново переделывать (

Приложения:
Вас заинтересует